山 东 交 通 学 院 招 生 就 业 处

招就函﹝2025 )18 号
山东交通学院
2026 年贯通培养转段工作方案
各单位(部门):
为做好我校与相关职业院校对口贯通分段培养转段测试工作,根据上级主管部门相关文件要求,及《山东交通学院关于做好对口贯通分段培养转段考核测试的意见》(鲁交院发„2018‟ 171 号),结合我校工作实际,制定本方案。
一、组织领导
( 一)成立转段专业测试工作领导小组
组长:李秀领
副组长:程伟渊 黄玉娟 宋光军
成员:相关二级学院行政负责人及对口职业院校相关负责人
(二)成立 2026 年转段测试检查组
在转段工作领导小组直接领导下,选拔管理干部、教师等组成贯通培养转段测试检查组, 负责检查、督导转段测试工作。
1.选拔条件
( 1 )思想进步,作风正派,责任心强,身体健康,有一定政策水平和独立工作能力、熟悉考试业务。
( 2 )工作认真负责,具备高度的保密意识、组织纪律性,遵守保密工作规定。
( 3)无直系亲属或利害关系人参加当次考试。
( 4)未发生过严重的考试工作事故或过失行为。
2.工作要求
( 1 )严格执行中央八项规定和反“四风”相关规定精神。
( 2 )检查、了解负责考点的考场设置、监考及评委人员的调配和培训等考前准备工作。
( 3)负责试卷的保管、保密工作,检查督导测试工作人员的考务工作。
( 4 )会同各考点维持测试秩序,保证测试工作顺利进行。
( 5)处理考试中出现的其他问题。
(三)成立专业测试小组
根据各专业要求,招生就业处分别从相关二级学院及对口职业院校选拔专业教师,分专业组成由我校二级学院副院长(或以上) 担任组长的专业测试小组。专业测试小组组员从我校相关专业教师选拔 5 人(抽取 2 人担任专业基础知识监考教师,3 人担任专业基本技能测试评委),对口职业院校相关专业教师选拔 4 人(抽取 2 人担任专业基本技能测试评
委)。根据各专业不同实际可酌情增减。考前由各考点检查组从测试小组中随机抽取监考及评委人员。
1. 专业测试小组组员选拔条件:具有讲师以上职称;工作认真负责,作风正派,廉洁奉公,业务熟练。无直系亲属或利害关系人参加当次考试;未发生过严重的考试工作事故或过失行为。
2.专业测试小组工作要求:严格执行中央八项规定和反“四风”相关规定精神;在考试过程中 自觉遵守专项测试有关规定和要求;考场内不得携带手机等无线通讯设备。
二、测试对象
2026 届过程考核合格、符合转段条件的职业院校毕业生;获得二次转段资格的 2025届职业院校毕业生。
三、测试内容及安排
(一)测试形式及内容
专业基础知识测试采用闭卷笔试,专业基本技能测试以实践技能动手操作为主。11 月 7 日,招生就业处在纪委(监察专员办公室)监督下,从贯通人才培养方案的所有专业必修课中,随机抽取 3 门测试课程向学生公布,其中至少一门为专业技能课程(或以专业技能为主的课程)。
各专业基础知识和基本技能试题库如需更新,请于 11月 24 日前完成,并拷贝至招生就业处袁晓轩处(联系电话: 0531-80687112)
( 二)测试时间与地点
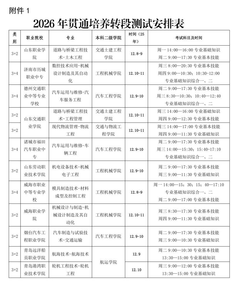
专业基础知识、专业基本技能测试由我校具体组织实施。为便于组织学生、安排考务,测试地点设在各对口职业院校,测试时间为 12 月 8 日-12 日(周一至周五),具体安排见附件 1。
四、试卷评阅及成绩公示
专业基础知识为笔试考核,专业基本技能测试以现场评阅形式为主,可根据专业差异适当调整。形成纸质答案或者作品的,由评委或阅卷小组根据标准答案或测量标准进行评定;没有纸质答案或者作品的,依据实际操作过程中的评分表计算成绩。
招生就业处会同纪委(监察专员办公室)、相关二级学院和对口职业院校分专业选拔阅卷小组(每专业我校 2 人,对口职业院校 1 人),于 12 月 17 日(周三)在我校长清校区组织专业基础知识和部分专业基本技能的集中阅卷。阅卷过程实行封闭管理,由专人负责成绩复核,原始成绩一式两份,并签字确认。试卷整理归档后,存档 4 年。
转 段 测 试 成 绩 将 在 我 校 招 生 信 息 网 官 网
(http://zsw.sdjtu.edu.cn/)公示,公示期为 5 个工作日,公示无异议后,报上级主管部门备案。
五、录取规则
( 一)合格标准。
1.专业测试合格标准。结合往年转段生源情况,参考文化基础知识测试合格标准,我校设定专业基础知识和专业基
本技能测试成绩合格标准如下:
“ 3+2”专业合格标准:专业基础知识成绩(笔试,满分 100 分)达到 60 分及以上,专业基本技能成绩(实践技能动手操作,满分 100 分)达到 60 分及以上。
“ 3+4”专业合格标准:专业基础知识综合一、专业基础知识综合二成绩(笔试,满分均为 100 分)均达到 60 分及以上;专业基本技能成绩(实践技能动手操作, 满分 230分)达到 138 分及以上。
2.文化基础知识测试由省教育厅划定合格标准。
(二) 对过程考核合格,文化基础知识测试和专业测试(专业基础知识、专业基本技能)均达到合格标准的考生,在省教育厅下达的转段本科招生计划内,分专业择优录取。录取结果报省教育招生考试院办理录取手续。
六、经费管理
为确保工作顺利开展,贯通培养转段测试相关费用由各单位共同承担。
( 一)招生就业处负责测试的组织和实施,负责试卷印刷、阅卷场地租用和检查组人员的交通和食宿费等。
( 二)二级学院承担试卷命题、监考、阅卷及二级学院各专业测试小组等人员的交通和食宿费等。
( 三)对口职业院校承担转段测试期间录像及移动存储设备、测试仪器设备维护等相关费用。
七、工作要求
( 一)严格对转段考生的过程性考核。对口职业院校负责对转段考生进行过程考核,考核结果在职业院校内进行公示。公示期满无异议后,于 11 月 17 日前将 2026 年对口职业院校过程考核合格学生名单(附件 2)电子版及盖章的纸质 版 报 我 校 招 生 就 业 处 袁 晓 轩 处 (联 系 电 话 : 0531-80687112)。上报学生名单应包括职业院校名称、专科/中专专业名称、 本科专业名称、班级、姓名、性别、身份证号、学号、政治面貌、民族、备注(第X 次转段)等。
( 二)严格对二次转段考生的审核。未顺利转段的 2025届职业院校毕业生,需于 11 月 7 日前提交申请,经对口职业院校进行资格考核,公示无异议后,于 11 月 10 日前报我校审核。11 月 17 日前与 2026 年对口职业院校过程考核合格学生名单(附件 2)同时报送,并备注 “第二次转段”。
( 三)加强对转段考试教师的选拔及培训。我校相关二级学院根据相关条件要求提供检查组成员 1 名、各专业监考及评委人员 5 名、各专业阅卷小组成员 2 名;对口职业院校提供各专业评委 4 名,并做好教师的培训教育工作,于 11月 17 日前将名单报我校招生就业处袁晓轩处(联系电话: 0531-80687112)。
( 四)严肃贯通培养考试招生纪律。严格按照国家教育考试和招生信息“十公开”要求,对考生贯通培养相关政策、考生资格、录取程序和结果等信息的公开及宣讲力度,确保公平公正、公开透明。严守工作纪律,对在考核测试工作中
徇私舞弊、违规操作的人员,依照相关规定严肃处理。严格执行既定合格标准,不得突破标准,不得擅自许诺转段比例。
附件:1.2026 年贯通培养转段测试安排表
2.2026 年对口职业院校过程考核合格学生名单
山东交通学院招生就业处
2025 年 10 月 13 日

